Base de datos min e1523470739502

Bases de datos

  • Se desarrollaron las cintas magneticas

    Se desarrollaron las cintas magneticas

    Se diseñaron las cintas magnéticas, las cuales funcionan como un respaldo para los archivos y siguen un proceso de información secuencial.
  • Se desarrolla la primera computadora comercial UNIVAC 1

    Se desarrolla la primera computadora comercial UNIVAC 1

    Este sistema de computación utilizaba tubos de vacío y tenía la capacidad de realizar cálculos y manejar grandes volúmenes de datos. Su diseño se basaba en una arquitectura de memoria de acceso secuencial y utilizaba tarjetas perforadas para entrada y salida de datos, una tecnología común en esa época.
  • Charles Bachman desarrolla el primer DBMS

    Charles Bachman desarrolla el primer DBMS

    Desarrolló el concepto moderno de lo que debía ser un sistema de gestión de bases de datos, estableciendo las funcionalidades y requerimientos de este tipo de herramientas de software.
  • Period: to

    El IBM desarrolla el IMS el cual es un gestor de bases de datos jerarquico y el SABRE

    El Sistema de gestión de información (IMS) es un término general para software diseñado para facilitar el almacenamiento, la organización y la recuperación de información.
  • Ted Codd desarrolla el modelo relacional

    Ted Codd desarrolla el modelo relacional

    Su idea fundamental es el uso de relaciones. Estas relaciones podrían considerarse en forma lógica como conjuntos de datos llamados tuplas. Pese a que esta es la teoría de las bases de datos relacionales creadas por Codd, la mayoría de las veces se conceptualiza de una manera más fácil de imaginar, pensando en cada relación como si fuese una tabla que está compuesta por registros (cada fila de la tabla sería un registro o "tupla") y columnas (también llamadas "campos").
  • Se desarrollan los lenguajes de consultas (SQL)

    Se desarrollan los lenguajes de consultas (SQL)

    Un lenguaje de consulta es un lenguaje informático usado para hacer consultas en bases de datos y sistemas de información.
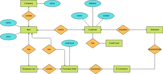
  • Chen desarrolla el modelo entidad relacional

    Chen desarrolla el modelo entidad relacional

    El Modelo Entidad-Relación de Chen es un poderoso herramienta para diseñar y representar la estructura de una base de datos. Al entender los componentes y tipos de relaciones, los desarrolladores pueden crear modelos efectivos y eficientes para almacenar y manejar datos.
  • Se desarrollaron estandares ANSI para sistemas relacionales

    Se desarrollaron estandares ANSI para sistemas relacionales

    El American National Standards Institute (Instituto Nacional Estadounidense de Estándares), cuyo acrónimo es ANSI, tiene por objetivo crear directrices que sean ampliamente aceptadas en una amplia gama de sectores.
  • La compañia CERN desarrolla el World Wide Web

    La compañia CERN desarrolla el World Wide Web

  • Se desarrolla el MySQL

    Se desarrolla el MySQL

    MySQL es un sistema de gestión de bases de datos relacionales (RDBMS) de código abierto, desarrollado por Oracle. Es uno de los sistemas de bases de datos más populares y ampliamente utilizados en el mundo, conocido por su flexibilidad, escalabilidad y accesibilidad.